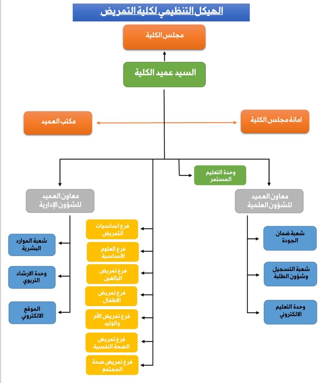
الهيكل التنظيمي

تتضمن الكلية 7 فروع علمية

فرع العلوم الاساسية

فرع اساسيات التمريض 

فرع تمريض البالغين

فرع تمريض صحة الطفل

فرع صحة الام والوليد

فرع صحة المجتمع 

فرع الصحة النفسية

الهيكل التنظيمي لكلية التمريض